|
天气现象和天气变化是由大气的物理属性和大气的运动过程所决定的。而大气的物理属性是大气在运动过程中同地理环境不断作用下形成的。地球表面十分辽阔,地表性质错综复杂,在地表运动着的大气具有多种多样的物理属性。但从全球来看,在一定范围内存在着水平方向上物理属性相对均匀的大块空气和物理属性很不均匀的狭窄空气带。
一、气团
是指气象要素(主要指温度、湿度和大气静力稳定度)在水平分布上比较均匀的大范围空气团。其水平范围从几百千米到几千千米,垂直范围可达几千米到十几千米。同一气团内的温度水平梯度一般小于1—2℃/100km,垂直稳定度及天气现象也都变化不大。
(一)气团的形成
气团形成的源地需要两个条件:一是范围广阔、地表性质比较均匀的下垫面。空气中的热量、水分主要来自下垫面,因而下垫面性质决定着气团的属性。在冰雪覆盖的地区往往形成冷而干的气团。在水汽充沛的热带海洋上,常常形成暖而湿的气团。在沙漠或干燥大陆上形成干而热的气团。所以,大范围性质比较均匀的下垫面,可成为气团形成源地。二是有一个能使空气物理属性在水平方向均匀化的环流场。比如缓行的高压(反气旋)系统(高纬地区的准静止冷高压和副热带高压等),在其控制下不仅能使空气有充足时间同下垫面进行热量和水分交换,以获得下垫面属性,而且高压中的低空辐散流场利于空气温度、湿度的水平梯度减小,趋于均匀化,成为有利于气团形成的环流条件。
气团的形成是在具备了上述两个条件下,主要通过大气中各种尺度的湍流、大范围系统性垂直运动以及蒸发、凝结和辐射等动力、热力过程而与地表间进行水汽和热量交换,并经过足够长的时间来获得下垫面的属性影响。
此外,空气中的平流作用也伴随着热量和水分的输送,影响着气团中某一部分热量和水分的增减和分布,并可能引起气团稳定度的变化。
(二)气团的变性
气团形成后,随着环流条件的变化,由源地移行到另一新的地区时,由于下垫面性质以及物理过程的改变,气团的属性也随之发生相应的变化,这种气团原有物理属性的改变过程称为气团变性。气团的变性过程同气团的形成过程一样,也是通过湍流、大范围垂直运动和蒸发、凝结、辐射等物理过程来实现的。变性的快慢和变性程度的大小,取决于流经地区下垫面性质与气团源地下垫面性质差异的大小,离开源地时间的长短以及空气运动状态的变化等。同时,不同气团变性的难易也是不同的。一般来说,冷气团移向暖区时容易变暖,而暖气团移向冷区时则不易变冷,这是因为冷气团底层受热后,层结不稳定度增加,湍流、对流容易发展,能较快地把底层热量、水汽输送到大气上层,改变着气团物理属性;相反,暖气团移向冷区时,气团底层不断变冷,层结稳定度增加,限制了冷却效应的垂直发展,致使气团变冷主要通过辐射过程缓慢进行,因而变性较慢。从气团水分变性来看,干气团容易变湿,湿气团不容易变干。因为干气团只要通过海洋或潮湿下垫面的蒸发作用就可增加水汽而变湿,而湿气团则要通过大气中水汽凝结和降水过程才能把水分除去而变干,显然变干过程要比变湿过程缓慢。
气团总是随着大气的运动而不停地移动着,停滞或缓行的状态只是暂时的,相对的。因而气团的变性是经常的,绝对的。而气团的形成只是不断变性过程中的一个相对稳定阶段。日常所见到的气团大多是已经离开源地而有不同程度变性的气团。
(三)气团的分类
为了分析气团的特性、分布、移动规律,常常对地球上的气团进行分类。分类的方法大多采用地理分类法和热力分类法。
1.地理分类法
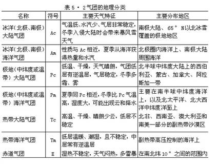
是根据气团源地的地理位置和下垫面性质进行分类。首先按源地的纬度位置把北(南)半球的气团分为四个基本类型,即冰洋(北极和南极)气团、极地(中纬度)气团、热带气团和赤道气团。再根据源地的海陆位置,把前三种基本类型又分为海洋型和大陆型。赤道气团源地主要是海洋,就不再区分海洋型和大陆型。这样,每个半球划分出7种气团(表5•2)。各种气团在地球上的分布见图5•1。地理分类法的优点是能够直接从气团源地了解气团的主要特征,但它不易区分相邻两个气团的属性,也无法表示气团离开源地后的属性变化。

2.热力分类法
是依据气团与流经地区下垫面间热力对比进行的分类。凡是气团温度高于流经地区下垫面温度的,称暖气团。相反,气团温度低于流经地区下垫面温度的,称冷气团。冷、暖气团是相对比较而言,两者之间并没有绝对温度数量界限。日常天气分析中还常依据气团与相邻气团间的温度对比划分冷、暖气团,温度相对高的称暖气团,温度相对低的称冷气团。
暖气团一般含有丰富的水汽,容易形成云雨天气。但是,当其移向冷区(高纬度)时,不仅会引起流经地区地面增温,而且气团低层不断失热而逐渐变冷,气团温度直减率减小,气团趋于稳定,甚至有时可能发展成逆温层,以至暖气团中热力对流不易发展,往往呈现出稳定性天气。如果暖气团中湍流作用较强,也可能形成层云、层积云,甚至毛毛雨、小雨等天气。
冷气团一般形成干冷天气。如果从源地移向暖区(低纬度)时,气团低层因不断吸热而增温,气团温度直减率趋向增大,层结稳定度减小,对流运动容易发展,可能发展成不稳定天气。如果冷气团来自海洋,水汽较多,可能出现积状云,产生阵性降水天气。
冷暖气团的天气特征在不同季节、不同下垫面可能有所差别。例如夏季的暖气团,水汽含量丰富,如被地形或外力抬升时,可以出现不稳定天气。冬季的冷气团不仅水汽含量少而且气层非常稳定,可能出现稳定性天气。同时,冷暖气团在不同纬度所产生的天气也不完全一样。
我国的大部分地区处于中纬度,冷、暖气流交绥频繁,缺少气团形成的环流条件。同时,地表性质复杂,没有大范围均匀的下垫面作为气团源地。因而,活动在我国境内的气团,大多是从其它地区移来的变性气团,其中最主要的是极地大陆(变性)气团和热带海洋气团。
[设本页为书签]
|